QuantLib: a free/open-source library for quantitative finance
fully annotated source code - version 1.38
Loading...
Searching...
No Matches
Public Member Functions | Private Attributes | List of all members
SingleFactorBsmBasketEngine Class Reference

Pricing engine for baskets where all underlyings are driven by one stochastic factor. More...

#include <singlefactorbsmbasketengine.hpp>

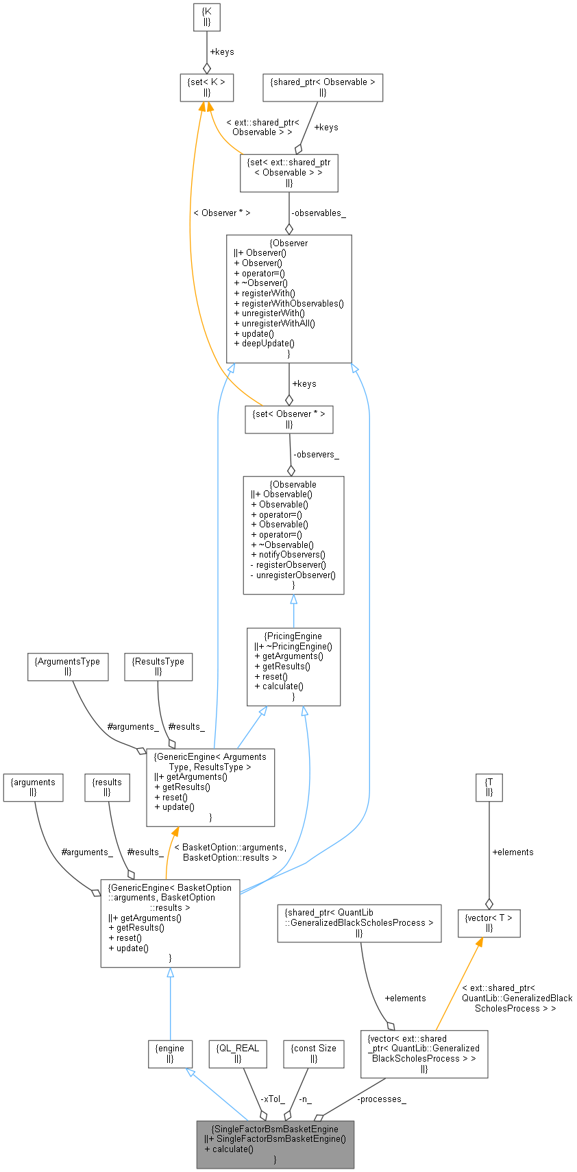
+ Inheritance diagram for SingleFactorBsmBasketEngine:
+ Collaboration diagram for SingleFactorBsmBasketEngine:

Public Member Functions

 SingleFactorBsmBasketEngine (std::vector< ext::shared_ptr< GeneralizedBlackScholesProcess > > p, Real xTol=1e4 *QL_EPSILON)
 
void calculate () const override
 
- Public Member Functions inherited from GenericEngine< BasketOption::arguments, BasketOption::results >
PricingEngine::argumentsgetArguments () const override
 
const PricingEngine::resultsgetResults () const override
 
void reset () override
 
void update () override
 
- Public Member Functions inherited from PricingEngine
 ~PricingEngine () override=default
 
virtual argumentsgetArguments () const =0
 
virtual const resultsgetResults () const =0
 
virtual void reset ()=0
 
virtual void calculate () const =0
 
- Public Member Functions inherited from Observable
 Observable ()=default
 
 Observable (const Observable &)
 
Observableoperator= (const Observable &)
 
 Observable (Observable &&)=delete
 
Observableoperator= (Observable &&)=delete
 
virtual ~Observable ()=default
 
void notifyObservers ()
 
- Public Member Functions inherited from Observer
 Observer ()=default
 
 Observer (const Observer &)
 
Observeroperator= (const Observer &)
 
virtual ~Observer ()
 
std::pair< iterator, boolregisterWith (const ext::shared_ptr< Observable > &)
 
void registerWithObservables (const ext::shared_ptr< Observer > &)
 
Size unregisterWith (const ext::shared_ptr< Observable > &)
 
void unregisterWithAll ()
 
virtual void update ()=0
 
virtual void deepUpdate ()
 

Private Attributes

const Real xTol_
 
const Size n_
 
const std::vector< ext::shared_ptr< GeneralizedBlackScholesProcess > > processes_
 

Additional Inherited Members

- Public Types inherited from Observer
typedef set_type::iterator iterator
 
- Protected Attributes inherited from GenericEngine< BasketOption::arguments, BasketOption::results >
BasketOption::arguments arguments_
 
BasketOption::results results_
 

Detailed Description

Pricing engine for baskets where all underlyings are driven by one stochastic factor.

Jaehyuk Choi, Sum of all Black-Scholes-Merton Models: An efficient Pricing Method for Spread, Basket and Asian Options, https://arxiv.org/pdf/1805.03172

Definition at line 42 of file singlefactorbsmbasketengine.hpp.

Constructor & Destructor Documentation

◆ SingleFactorBsmBasketEngine()

SingleFactorBsmBasketEngine ( std::vector< ext::shared_ptr< GeneralizedBlackScholesProcess > >  p,
Real  xTol = 1e4*QL_EPSILON 
)
explicit

Definition at line 124 of file singlefactorbsmbasketengine.cpp.

Member Function Documentation

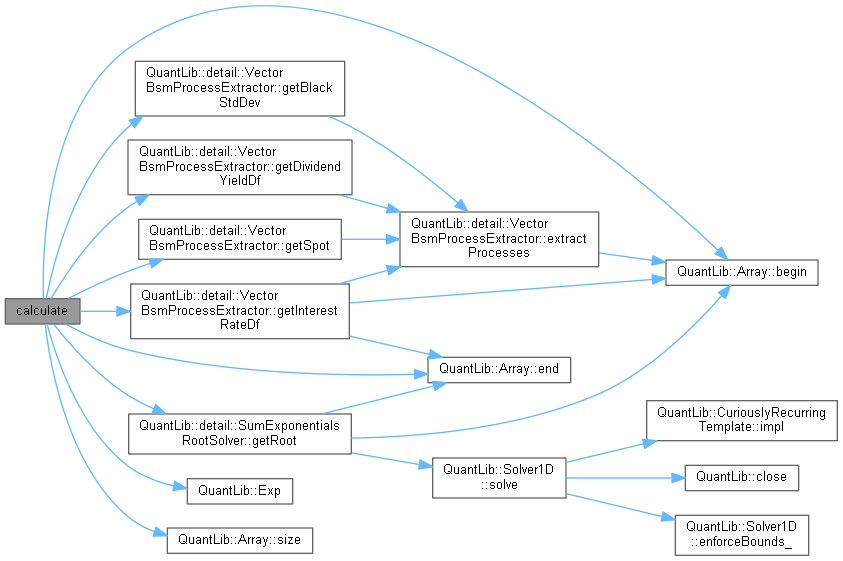
◆ calculate()

void calculate ( ) const
overridevirtual

Implements PricingEngine.

Definition at line 134 of file singlefactorbsmbasketengine.cpp.

+ Here is the call graph for this function:

Member Data Documentation

◆ xTol_

const Real xTol_
private

Definition at line 51 of file singlefactorbsmbasketengine.hpp.

◆ n_

const Size n_
private

Definition at line 52 of file singlefactorbsmbasketengine.hpp.

◆ processes_

const std::vector<ext::shared_ptr<GeneralizedBlackScholesProcess> > processes_
private

Definition at line 53 of file singlefactorbsmbasketengine.hpp.