Logo
Fully annotated reference manual - version 1.8.13.0
Loading...
Searching...
No Matches
Public Member Functions | List of all members
OptionData Class Reference

Serializable object holding option data. More...

#include <ored/portfolio/optiondata.hpp>

+ Inheritance diagram for OptionData:
+ Collaboration diagram for OptionData:

Public Member Functions

 OptionData ()
 Default constructor. More...
 
 OptionData (string longShort, string callPut, string style, bool payoffAtExpiry, vector< string > exerciseDates, string settlement="Cash", string settlementMethod="", const PremiumData &premiumData={}, vector< double > exerciseFees=vector< Real >(), vector< double > exercisePrices=vector< Real >(), string noticePeriod="", string noticeCalendar="", string noticeConvention="", const vector< string > &exerciseFeeDates=vector< string >(), const vector< string > &exerciseFeeTypes=vector< string >(), string exerciseFeeSettlementPeriod="", string exerciseFeeSettlementCalendar="", string exerciseFeeSettlementConvention="", string payoffType="", string payoffType2="", const boost::optional< bool > &automaticExercise=boost::none, const boost::optional< OptionExerciseData > &exerciseData=boost::none, const boost::optional< OptionPaymentData > &paymentData=boost::none)
 Constructor. More...
 
Inspectors
const string & longShort () const
 
const string & callPut () const
 
const string & payoffType () const
 
const string & payoffType2 () const
 
const string & style () const
 
const boolpayoffAtExpiry () const
 
const vector< string > & exerciseDates () const
 
const ScheduleDataexerciseDatesSchedule () const
 
const string & noticePeriod () const
 
const string & noticeCalendar () const
 
const string & noticeConvention () const
 
const string & settlement () const
 
const string & settlementMethod () const
 
const PremiumDatapremiumData () const
 
const vector< double > & exerciseFees () const
 
const vector< string > & exerciseFeeDates () const
 
const vector< string > & exerciseFeeTypes () const
 
const string & exerciseFeeSettlementPeriod () const
 
const string & exerciseFeeSettlementCalendar () const
 
const string & exerciseFeeSettlementConvention () const
 
const vector< double > & exercisePrices () const
 
boost::optional< boolautomaticExercise () const
 
const boost::optional< OptionExerciseData > & exerciseData () const
 
const boost::optional< OptionPaymentData > & paymentData () const
 
Setters
void setExerciseDates (const std::vector< std::string > &exerciseDates)
 
void setExerciseDates (const ScheduleData &exerciseDatesSchedule)
 
void setAutomaticExercise (bool automaticExercise)
 
void setPaymentData (const OptionPaymentData &paymentData)
 
void setCallPut (const string &callPut)
 
void setLongShort (const std::string &longShort)
 
void setStyle (const std::string &style)
 
void setPayoffAtExpiry (const bool payoffAtExpiry)
 
void setNoticePeriod (const std::string &noticePeriod)
 
void setSettlement (const std::string &settlement)
 
- Public Member Functions inherited from XMLSerializable
virtual ~XMLSerializable ()
 
virtual void fromXML (XMLNode *node)=0
 
virtual XMLNodetoXML (XMLDocument &doc) const =0
 
void fromFile (const std::string &filename)
 
void toFile (const std::string &filename) const
 
void fromXMLString (const std::string &xml)
 Parse from XML string. More...
 
std::string toXMLString () const
 Parse from XML string. More...
 

Serialisation

string longShort_
 
string callPut_
 
string payoffType_
 
string payoffType2_
 
string style_
 
bool payoffAtExpiry_
 
ScheduleData exerciseDatesSchedule_
 
vector< string > exerciseDates_
 
string noticePeriod_
 
string noticeCalendar_
 
string noticeConvention_
 
string settlement_
 
string settlementMethod_
 
PremiumData premiumData_
 
vector< double > exerciseFees_
 
vector< string > exerciseFeeDates_
 
vector< string > exerciseFeeTypes_
 
string exerciseFeeSettlementPeriod_
 
string exerciseFeeSettlementCalendar_
 
string exerciseFeeSettlementConvention_
 
vector< double > exercisePrices_
 
boost::optional< boolautomaticExercise_
 
boost::optional< OptionExerciseDataexerciseData_
 
boost::optional< OptionPaymentDatapaymentData_
 
virtual void fromXML (XMLNode *node) override
 
virtual XMLNodetoXML (XMLDocument &doc) const override
 
bool isAutomaticExercise () const
 Automatic exercise assumed false if not explicitly provided. More...
 

Detailed Description

Serializable object holding option data.

Definition at line 42 of file optiondata.hpp.

Constructor & Destructor Documentation

◆ OptionData() [1/2]

Default constructor.

Definition at line 45 of file optiondata.hpp.

45: payoffAtExpiry_(true), automaticExercise_(false) {}
boost::optional< bool > automaticExercise_
Definition: optiondata.hpp:141

◆ OptionData() [2/2]

OptionData ( string  longShort,
string  callPut,
string  style,
bool  payoffAtExpiry,
vector< string >  exerciseDates,
string  settlement = "Cash",
string  settlementMethod = "",
const PremiumData premiumData = {},
vector< double >  exerciseFees = vector<Real>(),
vector< double >  exercisePrices = vector<Real>(),
string  noticePeriod = "",
string  noticeCalendar = "",
string  noticeConvention = "",
const vector< string > &  exerciseFeeDates = vector<string>(),
const vector< string > &  exerciseFeeTypes = vector<string>(),
string  exerciseFeeSettlementPeriod = "",
string  exerciseFeeSettlementCalendar = "",
string  exerciseFeeSettlementConvention = "",
string  payoffType = "",
string  payoffType2 = "",
const boost::optional< bool > &  automaticExercise = boost::none,
const boost::optional< OptionExerciseData > &  exerciseData = boost::none,
const boost::optional< OptionPaymentData > &  paymentData = boost::none 
)

Constructor.

Definition at line 47 of file optiondata.hpp.

48 {},
49 vector<double> exerciseFees = vector<Real>(), vector<double> exercisePrices = vector<Real>(),
50 string noticePeriod = "", string noticeCalendar = "", string noticeConvention = "",
51 const vector<string>& exerciseFeeDates = vector<string>(),
52 const vector<string>& exerciseFeeTypes = vector<string>(), string exerciseFeeSettlementPeriod = "",
54 string payoffType = "", string payoffType2 = "",
55 const boost::optional<bool>& automaticExercise = boost::none,
56 const boost::optional<OptionExerciseData>& exerciseData = boost::none,
57 const boost::optional<OptionPaymentData>& paymentData = boost::none)
vector< string > exerciseFeeDates_
Definition: optiondata.hpp:135
string exerciseFeeSettlementPeriod_
Definition: optiondata.hpp:137
const string & exerciseFeeSettlementPeriod() const
Definition: optiondata.hpp:87
const string & settlementMethod() const
Definition: optiondata.hpp:82
const string & callPut() const
Definition: optiondata.hpp:71
boost::optional< OptionPaymentData > paymentData_
Definition: optiondata.hpp:143
boost::optional< OptionExerciseData > exerciseData_
Definition: optiondata.hpp:142
boost::optional< bool > automaticExercise() const
Definition: optiondata.hpp:91
const string & payoffType2() const
Definition: optiondata.hpp:73
const string & payoffType() const
Definition: optiondata.hpp:72
const string & noticeConvention() const
Definition: optiondata.hpp:80
string exerciseFeeSettlementCalendar_
Definition: optiondata.hpp:138
string exerciseFeeSettlementConvention_
Definition: optiondata.hpp:139
const string & longShort() const
Definition: optiondata.hpp:70
const string & exerciseFeeSettlementCalendar() const
Definition: optiondata.hpp:88
const string & style() const
Definition: optiondata.hpp:74
const vector< double > & exercisePrices() const
Definition: optiondata.hpp:90
const string & noticeCalendar() const
Definition: optiondata.hpp:79
const string & settlement() const
Definition: optiondata.hpp:81
vector< string > exerciseFeeTypes_
Definition: optiondata.hpp:136
const vector< string > & exerciseFeeTypes() const
Definition: optiondata.hpp:86
const bool & payoffAtExpiry() const
Definition: optiondata.hpp:75
const boost::optional< OptionPaymentData > & paymentData() const
Definition: optiondata.hpp:93
const boost::optional< OptionExerciseData > & exerciseData() const
Definition: optiondata.hpp:92
vector< string > exerciseDates_
Definition: optiondata.hpp:127
const vector< string > & exerciseFeeDates() const
Definition: optiondata.hpp:85
PremiumData premiumData_
Definition: optiondata.hpp:133
const PremiumData & premiumData() const
Definition: optiondata.hpp:83
vector< double > exercisePrices_
Definition: optiondata.hpp:140
const string & exerciseFeeSettlementConvention() const
Definition: optiondata.hpp:89
const vector< double > & exerciseFees() const
Definition: optiondata.hpp:84
const vector< string > & exerciseDates() const
Definition: optiondata.hpp:76
const string & noticePeriod() const
Definition: optiondata.hpp:78
vector< double > exerciseFees_
Definition: optiondata.hpp:134

Member Function Documentation

◆ longShort()

const string & longShort ( ) const

Definition at line 70 of file optiondata.hpp.

70{ return longShort_; }
+ Here is the caller graph for this function:

◆ callPut()

const string & callPut ( ) const

Definition at line 71 of file optiondata.hpp.

71{ return callPut_; }
+ Here is the caller graph for this function:

◆ payoffType()

const string & payoffType ( ) const

Definition at line 72 of file optiondata.hpp.

72{ return payoffType_; }
+ Here is the caller graph for this function:

◆ payoffType2()

const string & payoffType2 ( ) const

Definition at line 73 of file optiondata.hpp.

73{ return payoffType2_; }
+ Here is the caller graph for this function:

◆ style()

const string & style ( ) const

Definition at line 74 of file optiondata.hpp.

74{ return style_; }
+ Here is the caller graph for this function:

◆ payoffAtExpiry()

const bool & payoffAtExpiry ( ) const

Definition at line 75 of file optiondata.hpp.

75{ return payoffAtExpiry_; }
+ Here is the caller graph for this function:

◆ exerciseDates()

const vector< string > & exerciseDates ( ) const

Definition at line 76 of file optiondata.hpp.

76{ return exerciseDates_; }
+ Here is the caller graph for this function:

◆ exerciseDatesSchedule()

const ScheduleData & exerciseDatesSchedule ( ) const

Definition at line 77 of file optiondata.hpp.

77{ return exerciseDatesSchedule_; }
ScheduleData exerciseDatesSchedule_
Definition: optiondata.hpp:126
+ Here is the caller graph for this function:

◆ noticePeriod()

const string & noticePeriod ( ) const

Definition at line 78 of file optiondata.hpp.

78{ return noticePeriod_; }
+ Here is the caller graph for this function:

◆ noticeCalendar()

const string & noticeCalendar ( ) const

Definition at line 79 of file optiondata.hpp.

79{ return noticeCalendar_; }
+ Here is the caller graph for this function:

◆ noticeConvention()

const string & noticeConvention ( ) const

Definition at line 80 of file optiondata.hpp.

80{ return noticeConvention_; }
+ Here is the caller graph for this function:

◆ settlement()

const string & settlement ( ) const

Definition at line 81 of file optiondata.hpp.

81{ return settlement_; }
+ Here is the caller graph for this function:

◆ settlementMethod()

const string & settlementMethod ( ) const

Definition at line 82 of file optiondata.hpp.

82{ return settlementMethod_; }
+ Here is the caller graph for this function:

◆ premiumData()

const PremiumData & premiumData ( ) const

Definition at line 83 of file optiondata.hpp.

83{ return premiumData_; }
+ Here is the caller graph for this function:

◆ exerciseFees()

const vector< double > & exerciseFees ( ) const

Definition at line 84 of file optiondata.hpp.

84{ return exerciseFees_; }
+ Here is the caller graph for this function:

◆ exerciseFeeDates()

const vector< string > & exerciseFeeDates ( ) const

Definition at line 85 of file optiondata.hpp.

85{ return exerciseFeeDates_; }
+ Here is the caller graph for this function:

◆ exerciseFeeTypes()

const vector< string > & exerciseFeeTypes ( ) const

Definition at line 86 of file optiondata.hpp.

86{ return exerciseFeeTypes_; }
+ Here is the caller graph for this function:

◆ exerciseFeeSettlementPeriod()

const string & exerciseFeeSettlementPeriod ( ) const

Definition at line 87 of file optiondata.hpp.

+ Here is the caller graph for this function:

◆ exerciseFeeSettlementCalendar()

const string & exerciseFeeSettlementCalendar ( ) const

Definition at line 88 of file optiondata.hpp.

+ Here is the caller graph for this function:

◆ exerciseFeeSettlementConvention()

const string & exerciseFeeSettlementConvention ( ) const

Definition at line 89 of file optiondata.hpp.

+ Here is the caller graph for this function:

◆ exercisePrices()

const vector< double > & exercisePrices ( ) const

Definition at line 90 of file optiondata.hpp.

90{ return exercisePrices_; }

◆ automaticExercise()

boost::optional< bool > automaticExercise ( ) const

Definition at line 91 of file optiondata.hpp.

91{ return automaticExercise_; }
+ Here is the caller graph for this function:

◆ exerciseData()

const boost::optional< OptionExerciseData > & exerciseData ( ) const

Definition at line 92 of file optiondata.hpp.

92{ return exerciseData_; }
+ Here is the caller graph for this function:

◆ paymentData()

const boost::optional< OptionPaymentData > & paymentData ( ) const

Definition at line 93 of file optiondata.hpp.

93{ return paymentData_; }
+ Here is the caller graph for this function:

◆ setExerciseDates() [1/2]

void setExerciseDates ( const std::vector< std::string > &  exerciseDates)

Definition at line 98 of file optiondata.hpp.

+ Here is the call graph for this function:

◆ setExerciseDates() [2/2]

void setExerciseDates ( const ScheduleData exerciseDatesSchedule)

Definition at line 99 of file optiondata.hpp.

const ScheduleData & exerciseDatesSchedule() const
Definition: optiondata.hpp:77
+ Here is the call graph for this function:

◆ setAutomaticExercise()

void setAutomaticExercise ( bool  automaticExercise)

Definition at line 100 of file optiondata.hpp.

+ Here is the call graph for this function:
+ Here is the caller graph for this function:

◆ setPaymentData()

void setPaymentData ( const OptionPaymentData paymentData)

Definition at line 101 of file optiondata.hpp.

+ Here is the call graph for this function:

◆ setCallPut()

void setCallPut ( const string &  callPut)

Definition at line 102 of file optiondata.hpp.

102{ callPut_ = callPut; }
+ Here is the call graph for this function:
+ Here is the caller graph for this function:

◆ setLongShort()

void setLongShort ( const std::string &  longShort)

Definition at line 103 of file optiondata.hpp.

+ Here is the call graph for this function:

◆ setStyle()

void setStyle ( const std::string &  style)

Definition at line 104 of file optiondata.hpp.

104{ style_ = style; }
+ Here is the call graph for this function:

◆ setPayoffAtExpiry()

void setPayoffAtExpiry ( const bool  payoffAtExpiry)

Definition at line 105 of file optiondata.hpp.

+ Here is the call graph for this function:

◆ setNoticePeriod()

void setNoticePeriod ( const std::string &  noticePeriod)

Definition at line 106 of file optiondata.hpp.

+ Here is the call graph for this function:

◆ setSettlement()

void setSettlement ( const std::string &  settlement)

Definition at line 107 of file optiondata.hpp.

+ Here is the call graph for this function:

◆ fromXML()

void fromXML ( XMLNode node)
overridevirtual

Implements XMLSerializable.

Definition at line 32 of file optiondata.cpp.

32 {
33 XMLUtils::checkNode(node, "OptionData");
34 longShort_ = XMLUtils::getChildValue(node, "LongShort", true);
35 callPut_ = XMLUtils::getChildValue(node, "OptionType", false);
36 payoffType_ = XMLUtils::getChildValue(node, "PayoffType", false);
37 payoffType2_ = XMLUtils::getChildValue(node, "PayoffType2", false);
38 style_ = XMLUtils::getChildValue(node, "Style", false);
39 noticePeriod_ = XMLUtils::getChildValue(node, "NoticePeriod", false);
40 noticeCalendar_ = XMLUtils::getChildValue(node, "NoticeCalendar", false);
41 noticeConvention_ = XMLUtils::getChildValue(node, "NoticeConvention", false);
42 settlement_ = XMLUtils::getChildValue(node, "Settlement", false);
43 settlementMethod_ = XMLUtils::getChildValue(node, "SettlementMethod", false);
44 payoffAtExpiry_ = XMLUtils::getChildValueAsBool(node, "PayOffAtExpiry", false, true);
46 exerciseFeeTypes_.clear();
47 exerciseFeeDates_.clear();
48 vector<std::reference_wrapper<vector<string>>> attrs;
49 attrs.push_back(exerciseFeeTypes_);
50 attrs.push_back(exerciseFeeDates_);
51 exerciseFees_ = XMLUtils::getChildrenValuesWithAttributes<Real>(node, "ExerciseFees", "ExerciseFee",
52 {"type", "startDate"}, attrs, &parseReal);
53 exerciseFeeSettlementPeriod_ = XMLUtils::getChildValue(node, "ExerciseFeeSettlementPeriod", false);
54 exerciseFeeSettlementCalendar_ = XMLUtils::getChildValue(node, "ExerciseFeeSettlementCalendar", false);
55 exerciseFeeSettlementConvention_ = XMLUtils::getChildValue(node, "ExerciseFeeSettlementConvention", false);
56 exercisePrices_ = XMLUtils::getChildrenValuesAsDoubles(node, "ExercisePrices", "ExercisePrice", false);
57
58 XMLNode* exDatesNode = XMLUtils::getChildNode(node, "ExerciseDates");
59 XMLNode* exScheduleNode = XMLUtils::getChildNode(node, "ExerciseSchedule");
60 QL_REQUIRE(!(exDatesNode && exScheduleNode),
61 "Cannot specify both ExerciseDates and ExerciseSchedule. Only one must be used.");
62 if (exDatesNode) {
63 exerciseDates_ = XMLUtils::getChildrenValues(node, "ExerciseDates", "ExerciseDate");
64 }
65 if (exScheduleNode) {
66 exerciseDatesSchedule_.fromXML(exScheduleNode);
67 }
68
69 automaticExercise_ = boost::none;
70 if (XMLNode* n = XMLUtils::getChildNode(node, "AutomaticExercise"))
72
73 exerciseData_ = boost::none;
74 if (XMLNode* n = XMLUtils::getChildNode(node, "ExerciseData")) {
75 exerciseData_ = OptionExerciseData();
76 exerciseData_->fromXML(n);
77 }
78
79 paymentData_ = boost::none;
80 if (XMLNode* n = XMLUtils::getChildNode(node, "PaymentData")) {
81 paymentData_ = OptionPaymentData();
82 paymentData_->fromXML(n);
83 }
84}
virtual void fromXML(XMLNode *node) override
Definition: premiumdata.cpp:37
virtual void fromXML(XMLNode *node) override
Definition: schedule.cpp:179
static vector< Real > getChildrenValuesAsDoubles(XMLNode *node, const string &names, const string &name, bool mandatory=false)
Definition: xmlutils.cpp:319
static void checkNode(XMLNode *n, const string &expectedName)
Definition: xmlutils.cpp:175
static string getChildValue(XMLNode *node, const string &name, bool mandatory=false, const string &defaultValue=string())
Definition: xmlutils.cpp:277
static bool getChildValueAsBool(XMLNode *node, const string &name, bool mandatory=false, bool defaultValue=true)
Definition: xmlutils.cpp:296
static XMLNode * getChildNode(XMLNode *n, const string &name="")
Definition: xmlutils.cpp:387
static string getNodeValue(XMLNode *node)
Get a node's value.
Definition: xmlutils.cpp:489
static vector< string > getChildrenValues(XMLNode *node, const string &names, const string &name, bool mandatory=false)
Definition: xmlutils.cpp:306
bool parseBool(const string &s)
Convert text to bool.
Definition: parsers.cpp:144
Real parseReal(const string &s)
Convert text to Real.
Definition: parsers.cpp:112
rapidxml::xml_node< char > XMLNode
Definition: xmlutils.hpp:60
+ Here is the call graph for this function:
+ Here is the caller graph for this function:

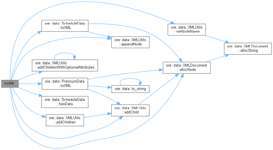
◆ toXML()

XMLNode * toXML ( XMLDocument doc) const
overridevirtual

Implements XMLSerializable.

Definition at line 86 of file optiondata.cpp.

86 {
87 XMLNode* node = doc.allocNode("OptionData");
88 XMLUtils::addChild(doc, node, "LongShort", longShort_);
89 if (callPut_ != "")
90 XMLUtils::addChild(doc, node, "OptionType", callPut_);
91 if (payoffType_ != "")
92 XMLUtils::addChild(doc, node, "PayoffType", payoffType_);
93 if (payoffType2_ != "")
94 XMLUtils::addChild(doc, node, "PayoffType2", payoffType2_);
95 if (style_ != "")
96 XMLUtils::addChild(doc, node, "Style", style_);
97 XMLUtils::addChild(doc, node, "NoticePeriod", noticePeriod_);
98 if (noticeCalendar_ != "")
99 XMLUtils::addChild(doc, node, "NoticeCalendar", noticeCalendar_);
100 if (noticeConvention_ != "")
101 XMLUtils::addChild(doc, node, "NoticeConvention", noticeConvention_);
102 if (settlement_ != "")
103 XMLUtils::addChild(doc, node, "Settlement", settlement_);
104 if (settlementMethod_ != "")
105 XMLUtils::addChild(doc, node, "SettlementMethod", settlementMethod_);
106 XMLUtils::addChild(doc, node, "PayOffAtExpiry", payoffAtExpiry_);
108 XMLUtils::addChildrenWithOptionalAttributes(doc, node, "ExerciseFees", "ExerciseFee", exerciseFees_,
109 {"type", "startDate"}, {exerciseFeeTypes_, exerciseFeeDates_});
111 XMLUtils::addChild(doc, node, "ExerciseFeeSettlementPeriod", exerciseFeeSettlementPeriod_);
113 XMLUtils::addChild(doc, node, "ExerciseFeeSettlementCalendar", exerciseFeeSettlementCalendar_);
115 XMLUtils::addChild(doc, node, "ExerciseFeeSettlementConvention", exerciseFeeSettlementConvention_);
116 XMLUtils::addChildren(doc, node, "ExercisePrices", "ExercisePrice", exercisePrices_);
117
119 XMLNode* scheduleDataNode = exerciseDatesSchedule_.toXML(doc);
120 XMLUtils::setNodeName(doc, scheduleDataNode, "ExerciseSchedule");
121 XMLUtils::appendNode(node, scheduleDataNode);
122 } else {
123 XMLUtils::addChildren(doc, node, "ExerciseDates", "ExerciseDate", exerciseDates_);
124 }
125
127 XMLUtils::addChild(doc, node, "AutomaticExercise", *automaticExercise_);
128
129 if (exerciseData_) {
130 XMLUtils::appendNode(node, exerciseData_->toXML(doc));
131 }
132
133 if (paymentData_) {
134 XMLUtils::appendNode(node, paymentData_->toXML(doc));
135 }
136
137 return node;
138}
virtual XMLNode * toXML(XMLDocument &doc) const override
Definition: premiumdata.cpp:76
bool hasData() const
Check if has any dates/rules/derived schedules.
Definition: schedule.hpp:223
virtual XMLNode * toXML(XMLDocument &doc) const override
Definition: schedule.cpp:198
static void addChildren(XMLDocument &doc, XMLNode *n, const string &names, const string &name, const vector< T > &values)
Definition: xmlutils.cpp:502
static void addChildrenWithOptionalAttributes(XMLDocument &doc, XMLNode *n, const string &names, const string &name, const vector< T > &values, const string &attrName, const vector< string > &attrs)
Definition: xmlutils.cpp:542
static void setNodeName(XMLDocument &doc, XMLNode *node, const string &name)
Definition: xmlutils.cpp:478
static XMLNode * addChild(XMLDocument &doc, XMLNode *n, const string &name)
Definition: xmlutils.cpp:181
static void appendNode(XMLNode *parent, XMLNode *child)
Definition: xmlutils.cpp:406
+ Here is the call graph for this function:
+ Here is the caller graph for this function:

◆ isAutomaticExercise()

bool isAutomaticExercise ( ) const

Automatic exercise assumed false if not explicitly provided.

Definition at line 117 of file optiondata.hpp.

117{ return automaticExercise_ ? *automaticExercise_ : false; }
+ Here is the caller graph for this function:

Member Data Documentation

◆ longShort_

string longShort_
private

Definition at line 120 of file optiondata.hpp.

◆ callPut_

string callPut_
private

Definition at line 121 of file optiondata.hpp.

◆ payoffType_

string payoffType_
private

Definition at line 122 of file optiondata.hpp.

◆ payoffType2_

string payoffType2_
private

Definition at line 123 of file optiondata.hpp.

◆ style_

string style_
private

Definition at line 124 of file optiondata.hpp.

◆ payoffAtExpiry_

bool payoffAtExpiry_
private

Definition at line 125 of file optiondata.hpp.

◆ exerciseDatesSchedule_

ScheduleData exerciseDatesSchedule_
private

Definition at line 126 of file optiondata.hpp.

◆ exerciseDates_

vector<string> exerciseDates_
private

Definition at line 127 of file optiondata.hpp.

◆ noticePeriod_

string noticePeriod_
private

Definition at line 128 of file optiondata.hpp.

◆ noticeCalendar_

string noticeCalendar_
private

Definition at line 129 of file optiondata.hpp.

◆ noticeConvention_

string noticeConvention_
private

Definition at line 130 of file optiondata.hpp.

◆ settlement_

string settlement_
private

Definition at line 131 of file optiondata.hpp.

◆ settlementMethod_

string settlementMethod_
private

Definition at line 132 of file optiondata.hpp.

◆ premiumData_

PremiumData premiumData_
private

Definition at line 133 of file optiondata.hpp.

◆ exerciseFees_

vector<double> exerciseFees_
private

Definition at line 134 of file optiondata.hpp.

◆ exerciseFeeDates_

vector<string> exerciseFeeDates_
private

Definition at line 135 of file optiondata.hpp.

◆ exerciseFeeTypes_

vector<string> exerciseFeeTypes_
private

Definition at line 136 of file optiondata.hpp.

◆ exerciseFeeSettlementPeriod_

string exerciseFeeSettlementPeriod_
private

Definition at line 137 of file optiondata.hpp.

◆ exerciseFeeSettlementCalendar_

string exerciseFeeSettlementCalendar_
private

Definition at line 138 of file optiondata.hpp.

◆ exerciseFeeSettlementConvention_

string exerciseFeeSettlementConvention_
private

Definition at line 139 of file optiondata.hpp.

◆ exercisePrices_

vector<double> exercisePrices_
private

Definition at line 140 of file optiondata.hpp.

◆ automaticExercise_

boost::optional<bool> automaticExercise_
private

Definition at line 141 of file optiondata.hpp.

◆ exerciseData_

boost::optional<OptionExerciseData> exerciseData_
private

Definition at line 142 of file optiondata.hpp.

◆ paymentData_

boost::optional<OptionPaymentData> paymentData_
private

Definition at line 143 of file optiondata.hpp.