Logo
Fully annotated reference manual - version 1.8.13.0
Loading...
Searching...
No Matches
List of all members
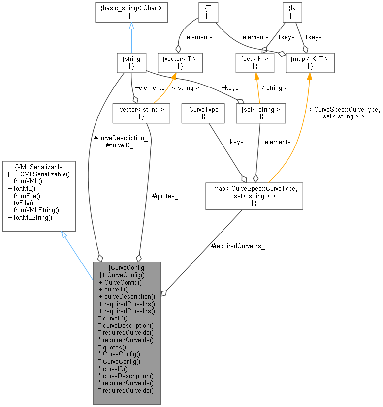
CurveConfig Class Reference

Base curve configuration. More...

#include <ored/configuration/curveconfig.hpp>

+ Inheritance diagram for CurveConfig:
+ Collaboration diagram for CurveConfig:

Public Member Functions

Constructors/Destructors
 CurveConfig (const string &curveID, const string &curveDescription, const vector< string > &quotes=vector< string >())
 Detailed constructor. More...
 
 CurveConfig ()
 Default constructor. More...
 
Inspectors
const string & curveID () const
 
const string & curveDescription () const
 
const set< string > & requiredCurveIds (const CurveSpec::CurveType &curveType) const
 
const map< CurveSpec::CurveType, set< string > > & requiredCurveIds () const
 
- Public Member Functions inherited from XMLSerializable
virtual ~XMLSerializable ()
 
virtual void fromXML (XMLNode *node)=0
 
virtual XMLNodetoXML (XMLDocument &doc) const =0
 
void fromFile (const std::string &filename)
 
void toFile (const std::string &filename) const
 
void fromXMLString (const std::string &xml)
 Parse from XML string. More...
 
std::string toXMLString () const
 Parse from XML string. More...
 

Setters

string curveID_
 
string curveDescription_
 
vector< string > quotes_
 
map< CurveSpec::CurveType, set< string > > requiredCurveIds_
 
string & curveID ()
 
string & curveDescription ()
 
set< string > & requiredCurveIds (const CurveSpec::CurveType &curveType)
 
map< CurveSpec::CurveType, set< string > > & requiredCurveIds ()
 
virtual const vector< string > & quotes ()
 Return all the market quotes required for this config. More...
 

Detailed Description

Base curve configuration.

Definition at line 41 of file curveconfig.hpp.

Constructor & Destructor Documentation

◆ CurveConfig() [1/2]

CurveConfig ( const string &  curveID,
const string &  curveDescription,
const vector< string > &  quotes = vector<string>() 
)

Detailed constructor.

Definition at line 46 of file curveconfig.hpp.

vector< string > quotes_
Definition: curveconfig.hpp:74
const string & curveDescription() const
Definition: curveconfig.hpp:55
const string & curveID() const
Definition: curveconfig.hpp:54
virtual const vector< string > & quotes()
Return all the market quotes required for this config.
Definition: curveconfig.hpp:69

◆ CurveConfig() [2/2]

Default constructor.

Definition at line 49 of file curveconfig.hpp.

49{}

Member Function Documentation

◆ curveID() [1/2]

const string & curveID ( ) const

Definition at line 54 of file curveconfig.hpp.

54{ return curveID_; }
+ Here is the caller graph for this function:

◆ curveDescription() [1/2]

const string & curveDescription ( ) const

Definition at line 55 of file curveconfig.hpp.

55{ return curveDescription_; }
+ Here is the caller graph for this function:

◆ requiredCurveIds() [1/4]

const set< string > & requiredCurveIds ( const CurveSpec::CurveType curveType) const

Definition at line 24 of file curveconfig.cpp.

24 {
25 static const set<string> empty;
26 auto r = requiredCurveIds_.find(curveType);
27 if (r == requiredCurveIds_.end())
28 return empty;
29 else
30 return r->second;
31}
map< CurveSpec::CurveType, set< string > > requiredCurveIds_
Definition: curveconfig.hpp:75

◆ requiredCurveIds() [2/4]

const map< CurveSpec::CurveType, set< string > > & requiredCurveIds ( ) const

Definition at line 37 of file curveconfig.cpp.

37{ return requiredCurveIds_; }

◆ curveID() [2/2]

string & curveID ( )

Definition at line 62 of file curveconfig.hpp.

62{ return curveID_; }

◆ curveDescription() [2/2]

string & curveDescription ( )

Definition at line 63 of file curveconfig.hpp.

63{ return curveDescription_; }

◆ requiredCurveIds() [3/4]

set< string > & requiredCurveIds ( const CurveSpec::CurveType curveType)

Definition at line 33 of file curveconfig.cpp.

33 {
34 return requiredCurveIds_[curveType];
35}

◆ requiredCurveIds() [4/4]

map< CurveSpec::CurveType, set< string > > & requiredCurveIds ( )

Definition at line 39 of file curveconfig.cpp.

39{ return requiredCurveIds_; }

◆ quotes()

virtual const vector< string > & quotes ( )
virtual

Return all the market quotes required for this config.

Reimplemented in BaseCorrelationCurveConfig, CorrelationCurveConfig, FXVolatilityCurveConfig, GenericYieldVolatilityCurveConfig, InflationCapFloorVolatilityCurveConfig, and YieldCurveConfig.

Definition at line 69 of file curveconfig.hpp.

69{ return quotes_; }
+ Here is the caller graph for this function:

Member Data Documentation

◆ curveID_

string curveID_
protected

Definition at line 72 of file curveconfig.hpp.

◆ curveDescription_

string curveDescription_
protected

Definition at line 73 of file curveconfig.hpp.

◆ quotes_

vector<string> quotes_
protected

Definition at line 74 of file curveconfig.hpp.

◆ requiredCurveIds_

map<CurveSpec::CurveType, set<string> > requiredCurveIds_
protected

Definition at line 75 of file curveconfig.hpp.